Sensor De Cruce Por Cero





Detector De Cruce Por Cero Con Optoacoplador

Detector De Cruce Por Cero Con Optoacoplador

Circuito Detector De Cruce Por Cero Para Microcontroladores

Circuito Detector De Cruce Por Cero Para Microcontroladores

Detector De Cruce Por Cero Con Arduino Y Optoacoplador H11aa1

Detector De Cruce Por Cero Con Arduino Y Optoacoplador H11aa1

Hacer Ejemplos Detector Cruce Por Cero

Hacer Ejemplos Detector Cruce Por Cero

Detector De Cruce Por Cero Con Arduino Y Optoacoplador H11aa1

Detector De Cruce Por Cero Con Arduino Y Optoacoplador H11aa1

Detector De Cruce Por Cero Con Amplificador Operacional Hetpro

Detector De Cruce Por Cero Con Amplificador Operacional Hetpro

Detector De Cruce Por Cero Con Amplificador Operacional Hetpro

Este circuito posee de igual forma entradas optoacopladas conectadas hacia un 4n35 que lo que hace es separar la señal del detector de cruce por cero del arduino para que esta pueda ser manipulada con voltajes de control que normalmente oscilan entre 0 y 5 volts la parte de la conexión entre el arduino y el control remoto es básicamente configurar los códigos hexadecimales que genera.

Sensor de cruce por cero. Cuando trabajamos con corriente alterna como la red de distribución 230v. El problema principal lo tengo con el sensor de efecto hall acs758lcb 050b debido a que éste tiene una componente de cd de 2 5v a su salida con lo cual para detectar el cruce por cero de la señal senoidal ya no puedo conectar el pin inversor a tierra cero ya que ahora mi cruce por cero es en 2 5v en teoría. Solamente da un impulso con el semiciclo positivo de la señal de la. El detector de cruce por cero es parte del circuito de detección por nivel para determinar si se ha recibido un uno o un cero.

Por supuesto podemos conectar un detector de paso por cero a un procesador como arduino. Con señales analógicas los detectores de cruce por cero operan con formas de ondas mucho mas variantes que las del caso digital se pueden utilizar para determinar el tipo de la forma de onda el nivel promedio de la señal ayudar a integrar o diferenciar. Algo muy simple sería considerar una señal que en su parte positiva indicará un uno lógico y en su parte. Este es el diseño de un detector de cruce por cero optoaislado.

En primer lugar en el caso de que la entrada del detector de cruce por cero este en la terminal inversora la salida sera vsat para una transición de negativo a positivo. En electrónica el cruce por cero identifica donde la función de onda cambia de positivo a negativo o viceversa. En un circuito de cruce por cero el cruce por cero de interés es la corriente que tiene que ser retrasada con referencia a la tensión de entrada. En este caso también podemos decir que la salida esta en la polaridad inversa que la entrada.

Qué es un h11aa1. La mayoría de los circuitos de compensación de carga inductiva proporcionarían una tensión de control para el circuito de cruce por cero que se retrasa en un ángulo igual al desfase de corriente a través de la carga. Los detectores de cruce por cero se utilizan para detectar los tipos de señales o diferentes significados de señales. En un interruptor atenuante de luz por ejemplo un detector de cruce por cero permite ajustes del nivel de poder en la corriente eléctrica ya que esos puntos no tienen voltaje.

En el video se explica la necesidad de este circuito para poder sincronizar circuitos electrónicos de control de baja potencia para. Su misión es conectarse a un microcontrolador para controlar el cruce por cero de la señal de corriente alterna de la red eléctrica y poder hacer disparos de triacs scr y control de fase de forma sincronizada.

Kilnsocasa5050 En La Vida No Hay Problemas Solo Ejercicios

Kilnsocasa5050 En La Vida No Hay Problemas Solo Ejercicios

Deteccion De Cruce Cero Y Control Del Angulo De Disparo De Una

Deteccion De Cruce Cero Y Control Del Angulo De Disparo De Una

Zero Crossing Detection Tienda Y Tutoriales Arduino

Zero Crossing Detection Tienda Y Tutoriales Arduino

Detector De Cruce Por Cero Con Arduino Y Optoacoplador H11aa1

Detector De Cruce Por Cero Con Arduino Y Optoacoplador H11aa1

Control De Fase Con Arduino Diseno Del Cirrcuito Youtube

Control De Fase Con Arduino Diseno Del Cirrcuito Youtube

Detector De Cruce Por Cero Con Arduino Y Optoacoplador H11aa1

Detector De Cruce Por Cero Con Arduino Y Optoacoplador H11aa1

Circuito Para Detectar El Cruce Por Cero De Una Senal Alterna

Circuito Para Detectar El Cruce Por Cero De Una Senal Alterna

Https Storage Googleapis Com Google Code Archive Downloads V2 Code Google Com Electrobomba Se C3 B1al 20pwm 20para 20disparo 20de 20triac Pdf

Https Storage Googleapis Com Google Code Archive Downloads V2 Code Google Com Electrobomba Se C3 B1al 20pwm 20para 20disparo 20de 20triac Pdf

Entrevoltiosybytes Control De Potencia En Ac Con Triac Y

Entrevoltiosybytes Control De Potencia En Ac Con Triac Y

Lectura Senal Ac Y Control Generando Senales De Disparo

Lectura Senal Ac Y Control Generando Senales De Disparo

Cruze Por Cero No Invertido Youtube

Cruze Por Cero No Invertido Youtube

Detectores De Cruze Por Cero Docx Document

Detectores De Cruze Por Cero Docx Document

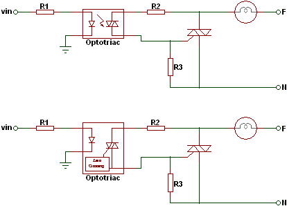
Optotriac

Optotriac

Cruce Por Cero Circuito De Cruce Por Cero Sensor De Imagen Png

Cruce Por Cero Circuito De Cruce Por Cero Sensor De Imagen Png

Source : pinterest.com