Apa Itu Desain Database





Dasar Dasar Desain Database Access

Dasar Dasar Desain Database Access

Conceptual Logical And Physical Data Model

Conceptual Logical And Physical Data Model

Perancangan Database Apa Contoh Penerapan Tahapan Database By

Perancangan Database Apa Contoh Penerapan Tahapan Database By

Menjelaaskan Apa Itu Desain Database Youtube

Menjelaaskan Apa Itu Desain Database Youtube

Pengertian Database Jenis Macam Fungsi Komponen Contoh

Pengertian Database Jenis Macam Fungsi Komponen Contoh

Data Independence In Dbms Physical Logical With Examples

Data Independence In Dbms Physical Logical With Examples

Data Independence In Dbms Physical Logical With Examples

Tujuan dari desain database adalah untuk menentukan data data yang dibutuhkan dalam sistem sehingga informasi yang dihasilkan dapat terpenuhi dengan baik.

Apa itu desain database. Database relasional adalah sistem database yang paling umum. Desain skema database 06 may 2014. Terdapat beberapa alasan mengapa desain database perlu untuk dilakukan salah satu adalah untuk menghindari pengulangan data data redundancy. Merancang desain database secara fisik yaitu memutuskan bagaimana logical database design terealisasi secara fisik misalnya memetakan logical database design menjadi tabel tabel yang terintegrasi.

Mereka termasuk database seperti sql server oracle database sybase informix mysql. Database berbeda dengan spreadsheet terutama database bisa dimanipulasi dan dikelola dengan berbagai macam cara. Database digunakan untuk menyimpan data yang sangat banyak. Pada artikel sebelumnya kita telah belajar bagaimana memulai membuat aplikasi yaitu dengan cara.

Tidak perlu menginstall aplikasi desain lain tanpa kesulitan. Membuat sebuah desain tanpa bantuan aplikasi desain rasanya memang kurang sempurna hasilnya siapa sangka kini hadir situs desain online. Desain database kalo mau membuat. Memahami apa itu firebase hanya dalam 10 menit july 24 2020 july 25 2020 guntoro android studio mobile development tips halo semua saat membuat aplikasi android yang nantinya digunakan untuk menampung banyak data tentu saja mengharuskan kita untuk memilih database apa yang cocok untuk diintegrasikan pada aplikasi tersebut.

Tugas ketiga aktor tersebut terkesan mirip dikarenakan biasanya seluruh tugas pembuatan database dimulai dari perancangan implementasi dan maintenance dilakukan oleh satu orang saja. Apa itu desain database yang bagus. Artinya anda dapat melakukan desain sesuatu dengan mudah hanya modal internet dan juga browser saja. Prinsip kedua adalah benar dan kelengkapan informasi penting.

Sistem rdbms memiliki kinerja yang jauh lebih baik untuk mengelola data melalui database desktop yang memungkinkan beberapa pengguna ribuan pengguna untuk bekerja dengan data pada saat yang sama menciptakan keamanan yang canggih untuk akses data. Prinsip pertama adalah informasi duplikat juga disebut data berlebihan buruk karena sisa ruang dan meningkatkan kemungkinan kesalahan dan inkonsistensi. Database desain adalah seni lebih dari ilmu pengetahuan. Kedua langkah di atas membantu kita untuk memvisualisasikan apa yang ada di imajinasi kita menjadi bentuk yang bisa dilihat oleh banyak orang.

Sejak itu menjadi model database yang dominan untuk aplikasi komersial.

Conceptual Logical And Physical Data Model

Conceptual Logical And Physical Data Model

Database Model Wikipedia

Database Model Wikipedia

Er Diagram Erd Tool

Er Diagram Erd Tool

Konsep Dasar Sistem Basis Data Untuk Pemula

Konsep Dasar Sistem Basis Data Untuk Pemula

Relational Database Selamat Pagi Salam Sejahtera Kali Ini By

Relational Database Selamat Pagi Salam Sejahtera Kali Ini By

Understanding Database Sharding Digitalocean

Understanding Database Sharding Digitalocean

Firman S Blog

Firman S Blog

Mysql Mysql Workbench Visual Database Design

Mysql Mysql Workbench Visual Database Design

Apa Itu Erp Erp Adalah Alat Bantu Planning Yang Penting Untuk

Apa Itu Erp Erp Adalah Alat Bantu Planning Yang Penting Untuk

Conceptual Logical And Physical Data Model

Conceptual Logical And Physical Data Model

Apa Itu Database Dbms Pengertian Tujuan Sejarah Koponen Jenis

Apa Itu Database Dbms Pengertian Tujuan Sejarah Koponen Jenis

Nostra Technology Mengenal Teknologi Containerization Dengan Docker

Nostra Technology Mengenal Teknologi Containerization Dengan Docker

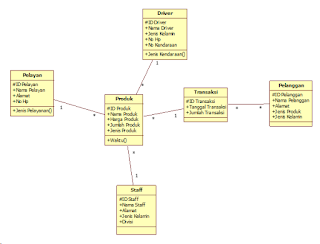
Contoh Erd Erd Adalah Diagram Untuk Desain Database

Contoh Erd Erd Adalah Diagram Untuk Desain Database

Database Design Tutorial Learn Data Modeling

Database Design Tutorial Learn Data Modeling

Source : pinterest.com